ИННОВАЦИОННЫЕ
ФИНАНСОВЫЕ
РЕШЕНИЯ
ИННОВАЦИОННЫЕ ФИНАНСОВЫЕ РЕШЕНИЯ
СИСТЕМА «РАДАР»
ОТРАСЛЕВАЯ LOW CODE ПЛАТФОРМА ДЛЯ КОРПОРАЦИЙ

Оптимизация внутренних процессов для эффективной работы с внешними контрагентами
ВСЕ ПРОЦЕССЫ ВНУТРИ КОРПОРАЦИИ
ПОСТОЯННО МЕНЯЮТСЯ. ТРЕБУЕТСЯ АВТОМАТИЗАЦИЯ
ПРОДАЖИ
ЗАКУПКИ
✔ Меняются списки покупателей и партнеров
✔ Обновляются списки товарных позиций
✔ Открываются новые рынки сбыта
✔ Появляются новые регионы присутствия
✔ Меняется договорная и нормативная база
✔ Меняются списки поставщиков и партнеров
✔ Корректируются правила работы с поставщиками и списки закупочных позиций
✔ Пересматриваются внутренние закупочные процедуры и правила работы площадок
✔ Меняется договорная и нормативная база

КАЗНАЧЕЙСТВО
ПРОЕКТЫ РАЗВИТИЯ
✔ Меняются процедуры согласования платежей
✔ Обновляются процедуры оценки риска операций и контрагентов
✔ Пересматриваются условия отсрочек по платежам
✔ Меняется список банков и каналы взаимодействия с ними
✔ Появляются новые банковские продукты для казначейств

✔ Большой объём документации
✔ Недостаточная стандартизация документов
✔ Тяжеловесные внутренние процедуры согласования решений в рамках проектов
✔ Неэффективные процессы согласования совместных решений с партнерами
✔ Разные процедуры согласования для малых, средних и больших проектов
ЗАДАЧА №1 (CAPEX)
НУЖНО АВТОМАТИЗИРОВАТЬ РУЧНУЮ РАБОТУ
ПРИЕМ И ПОДПИСАНИЕ ДОКУМЕНТОВ НА БУМАГЕ
РУЧНАЯ МАРШРУТИЗИЦИЯ РЕШЕНИЙ И ДОКУМЕНТОВ
РАЗБОР И СКАНИРОВАНИЕ ДОКУМЕНТОВ
РУЧНАЯ ПОДГОТОВКА ДОГОВОРОВ И ВНУТРЕННИХ ДОКУМЕНТОВ
ПРОВЕРКА И АНАЛИЗ РИСКОВ КОНТРАГЕНТОВ
МАССА ДОКУМЕНТОВ СВОБОДНОГО ФОРМАТА ДЛЯ ПРОЧТЕНИЯ
ЗАДАЧА №2 (OPEX) КОГДА АВТОМАТИЗИРОВАЛИ
НУЖНО ПРОВОДИТЬ ТЕКУЩУЮ МОДЕРНИЗАЦИЮ
ОБНОВИЛИ ТРЕБОВАНИЯ К КОМПЛЕКТАМ ДОКУМЕНТОВ
ИЗМЕНИЛИСЬ БИЗНЕС-ПРОЦЕССЫ
ВЫШЛИ НОВЫЕ ФОРМЫ ДОГОВОРОВ
ОБНОВИЛИ ВНУТРЕННИЕ СИСТЕМЫ, ПОМЕНЯЛИСЬ ФОРМАТЫ ДАННЫХ И ИНТЕГРАЦИОННЫЕ КАНАЛЫ


ИЗМЕНИЛСЯ ФОРМАТ ДАННЫХ ВО ВНЕШНИХ ИЛИ ВНУТРЕННИХ ИСТОЧНИКАХ
КЛАССИЧЕСКАЯ АВТОМАТИЗАЦИЯ – ЭТО МЕДЛЕННО И ДОРОГО. К МОМЕНТУ ЗАПУСКА СИСТЕМА УЖЕ УСТАРЕЛА.
1. АНАЛИЗ ДЕЙСТВУЮЩИХ БИЗНЕС-ПРОЦЕССОВ
2. РАЗРАБОТКА ТЕХНИЧЕСКОГО ЗАДАНИЯ
3. СОГЛАСОВАНИЕ ТЕХНИЧЕСКОГО ЗАДАНИЯ СО ВСЕМИ УЧАСТНИКАМИ
4. ПОИСК КОМАНДЫ РАЗРАБОТЧИКОВ (ВНЕШНЕЙ ИЛИ ВНУТРЕННЕЙ)
5. РАЗРАБОТКА
6. ФУНКЦИОНАЛЬНОЕ ТЕСТИРОВАНИЕ
7. ИСПРАВЛЕНИЕ ОШИБОК
8. КОРРЕКТИРОВКА ТЕХНИЧЕСКОГО ЗАДАНИЯ
9. ДОРАБОТКИ ПО ИЗМЕНЕНИЯМ ТЕХНИЧЕСКОГО ЗАДАНИЯ
10. ОПЫТНАЯ ЭКСПЛУАТАЦИЯ
11. ДОРАБОТКИ ПО ИТОГАМ ОПЫТНОЙ ЭКСПЛУАТАЦИИ
12. ПРОМЫШЛЕННАЯ ЭКСПЛУАТАЦИЯ И ТЕХНИЧЕСКАЯ ПОДДЕРЖКА
ПЛЮС САМА ПО СЕБЕ АВТОМАТИЗАЦИЯ ЯВЛЯЕТСЯ ИСТОЧНИКОМ ДАЛЬНЕЙШИХ ИЗМЕНЕНИЙ ПРОЦЕССОВ И ДОКУМЕНТОВ

✔ УПРОЩЕНИЕ БИЗНЕС-ПРОЦЕССОВ ПО МЕРЕ АВТОМАТИЗАЦИИ ОЧЕРЕДНОГО ИХ ЭТАПА
Пример: переход на электронную подпись позволяет ее проверять без участия юридической службы
✔ ВНУТРЕННИЕ ДОКУМЕНТЫ: ПЕРЕХОД НА ЭЛЕКТРОННЫЕ ФОРМЫ ВМЕСТО НАПИСАНИЯ ТЕКСТА СВОБОДНОГО ФОРМАТА
Электронная форма быстрее заполняется и может быть проанализирована программой без привлечения сотрудника
✔ ВНЕШНИЕ ДОКУМЕНТЫ: ПРИМЕНЕНИЕ ИСКУССТВЕННОГО ИНТЕЛЛЕКТА ДЛЯ ИЗВЛЕЧЕНИЯ СТРУКТУРИРОВАННЫХ ДАННЫХ ИЗ ДОКУМЕНТОВ СВОБОДНОГО ФОРМАТА
Можно извлечь нужные данные из скан-копии документа и далее отдать их на ручную либо машинную обработку
✔ УПРОЩЕНИЕ БИЗНЕС-ПРОЦЕССОВ ПО МЕРЕ АВТОМАТИЗАЦИИ ОЧЕРЕДНОГО ИХ ЭТАПА
Взаимодействие с контрагентами значительно эффективнее при наличии достоверной информации об их реальном состоянии
ПЛАТФОРМЫ КЛАССА «LOW CODE» ИЗБАВЛЕНЫ ОТ НЕДОСТАТКОВ КЛАССИЧЕСКОЙ АВТОМАТИЗАЦИИ
✔ 90% ФУНКЦИОНАЛЬНОСТИ РАЗРАБАТЫВАЕТСЯ И ПОДДЕРЖИВАЕТСЯ БЕЗ УЧАСТИЯ ПРОГРАММИСТОВ
✔ ПРОЦЕССЫ И ИНТЕРФЕЙСЫ МОДЕЛИРУЮТСЯ НЕПОСРЕДСТВЕННО В СИСТЕМЕ
✔ С ДОКУМЕНТАМИ РАБОТАЕТ ИСКУССТВЕННЫЙ ИНТЕЛЛЕКТ
✔ ПРОЦЕНТ ОШИБОК НА ПОРЯДОК НИЖЕ ЗА СЧЕТ КРУПНОУЗЛОВОЙ СБОРКИ СИСТЕМЫ ИЗ ОТЛАЖЕНЫХ КОМПОНЕНТ
✔ ПРОМЫШЛЕННАЯ ЭКСПЛУАТАЦИЯ И ДОРАБОТКИ СИСТЕМЫ СТАНОВЯТСЯ ОБЫЧНОЙ РУТИНОЙ БЕЗ СУЩЕСТВЕННЫХ ЗАТРАТ
СИСТЕМА «РАДАР»
ОТРАСЛЕВАЯ LOW CODE
ПЛАТФОРМА
ПОЗВОЛЯЕТ ПРОВОДИТЬ АВТОМАТИЗАЦИЮ
ДО 10 РАЗ БЫСТРЕЕ
ДО 70% ДЕШЕВЛЕ
LOW CODE СИСТЕМА «РАДАР»

КОНСТРУКТОР ДЛЯ КОРПОРАТИВНЫХ ПРИЛОЖЕНИЙ
Document builder
BPMN modeler
API builder
Reports and BI
Data Modeler
Form builder
Site builder

APPLICATION BUILDER
Web-applications
Mobile-applications
BPMN runner
API gateways

APPLICATION RUNNER
Java
MQ
Cryptography
Database
Logging

RADAR CORE
СОТРУДНИКИ КОМПАНИИ И КОНТРАГЕНТЫ ВЗАИМОДЕЙСТВУЮТ

В ЦИФРОВЫХ ЛИЧНЫХ КАБИНЕТАХ
✔ ПРОСТО
Все функции доступны в личном кабинете на любом устройстве с выходом в интернет
✔ БЕЗОПАСНО

Система отвечает всем современным требованиям по безопасности обмена данными
✔ БЕЗОПАСНО

Использование электронной подписи в личных кабинетах дает возможность принимать и юридически оформлять любые решения
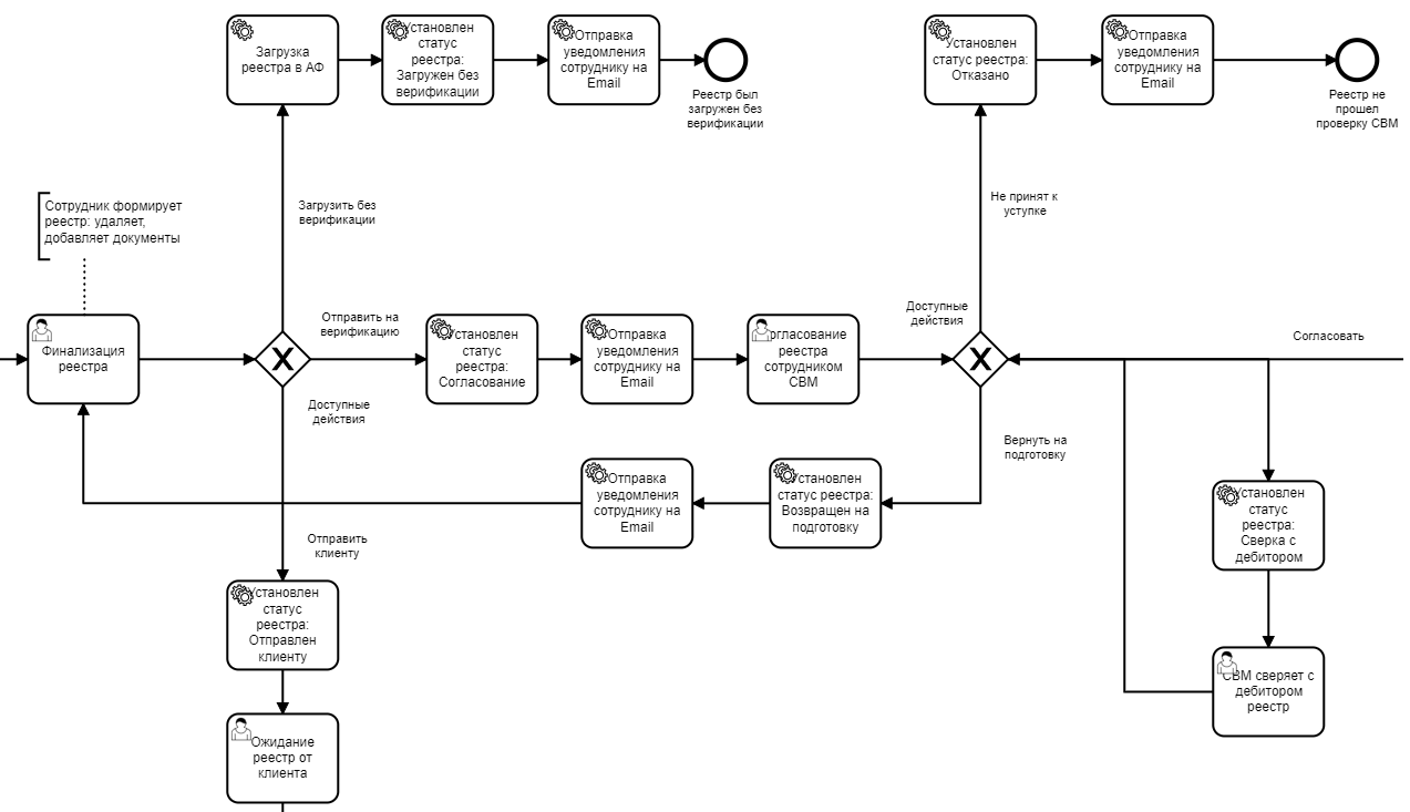
БИЗНЕС-ПРОЦЕССЫ МОДЕЛИРУЮТСЯ НА ЭКРАНЕ
РЕЗУЛЬТАТ ИЗМЕНЕНИЙ ДОСТУПЕН СРАЗУ
ПОЛЬЗОВАТЕЛЬСКИЕ ИНТЕРФЕЙСЫ СОЗДАЮТСЯ ВИЗУАЛЬНО
ПРИВЯЗКА ИНТЕРФЕЙСОВ К БИЗНЕС-ПРОЦЕССАМ И ИСХОДНЫМ ДАННЫМ

ПОДКЛЮЧАЮТСЯ ОТКРЫТЫЕ ИСТОЧНИКИ ДАННЫХ
ПОЛУЧЕННЫЕ ДАННЫЕ ИСПОЛЬЗУЮТСЯ В ИНТЕРФЕЙСАХ И ДОКУМЕНТАХ
35
БАЗОВЫХ АВТОПРОВЕРОК ДЛЯ ЭКСПРЕСС-СКОРИНГА КОНТРАГЕНТА
ВОЗМОЖНОСТЬ БЫСТРО ДОБАВЛЯТЬ НОВЫЕ ИСТОЧНИКИ
ФНС
ЕГРЮЛ/ИП
Росстат
МВД
ФССП
ЕФРС
ФТС
Списки СБ компании
Анкета контрагента
ИЗВЛЕЧЕНИЕ СТРУКТУРИРОВАННЫХ ДАННЫХ ИЗ ДОКУМЕНТОВ С ИСПОЛЬЗОВАНИЕМ ИИ
Система автоматически распознает документ в условиях отличных от идеальных
Два интерфейса
  • Съемка на встроенную камеру смартфона и планшета
  • Перекос, поворот, неравномерность освещения, блики
  • Наличие на странице мелких повреждений
  • Графический - позволяет разместить на странице сайта форму загрузки фотографии документа с последующим заполнением полей структурированными данными
  • Программный - позволяет интегрировать механизм распознавания в любые внутренние системы и интерфейсы
Система соответствует современным требованиям информационной безопасности
Искусственный интеллект для удобства и защиты
  • Распознавание выполняется на внутреннем сервере без задействования каких-либо внешних сервисов
  • Система не сохраняет копий на дисковых хранилищах
  • Съемка на встроенную камеру смартфона и планшета
  • Для каждого поля данных система предоставляет коэффициент качества распознавания, что позволяет оперативно править поля с низким качеством распознавания
  • Система определяет признаки, которые могут свидетельствовать о цифровой подделке документа
ОТЧЕТЫ ДЛЯ РУКОВОДИТЕЛЕЙ ПОВЫШАЮТ ЭФФЕКТИВНОСТЬ УПРАВЛЕНИЯ КОМПАНИЕЙ
ПРОДУКТ ПОДХОДИТ ДЛЯ ГОСУДАРСТВЕННЫХ СТРУКТУР И ОПК
Программное обеспечение разработанное компанией ИННОВАЦИОННЫЕ ФИНАНСОВЫЕ РЕШЕНИЯ входит в Единый реестр российских программ для электронных вычислительных машин и баз данных.
  1. Роспатент. Система РАДАР (программа для ЭВМ «ИФР-клиенты») Свидетельство № 2018666152, выдано Федеральной службой по интеллектуальной собственности (Роспатент) 13 декабря 2018 г.
  2. Аккредитация Министерства цифрового развития, связи и массовых коммуникаций РФ. Государственная регистрация программы для ЭВМ за номером RU 2018666152, дата регистрации 13.12.2018 г.
  3. Компания ИФР включена в реестр поставщиков отечественного ПО.
  4. Программа ИФР-клиенты сертифицирована как Российский продукт и внесена в реестр отечественного ПО: https://reestr.digital.gov.ru/reestr/309205/?sphrase_id=350348
Министерство цифрового развития, связи и массовых коммуникаций Российской Федерации
Made on
Tilda